您当前的位置:成果库 > 一种基于天线方向图的机载雷达单脉冲前视成像方法
基本信息
- 成果类型 高等院校
- 委托机构 西安电子科技大学
- 成果持有方 西安电子科技大学
- 行业领域 其他电子信息
- 项目名称 一种基于天线方向图的机载雷达单脉冲前视成像方法
- 知识产权 发明专利
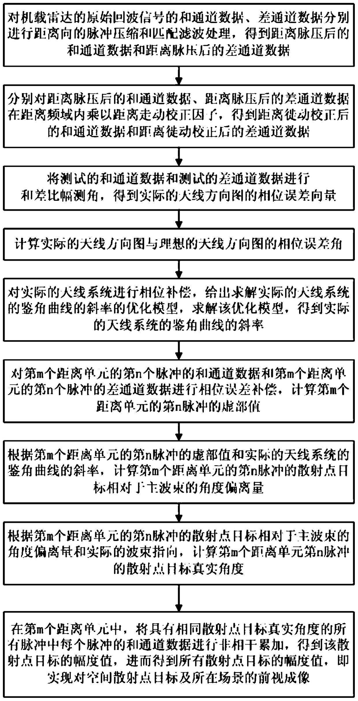
- 项目简介 本发明公开了一种基于天线方向图的机载雷达单脉冲前视成像方法,包括以下步骤:(1)将测试的和通道数据和测试的差通道数据进行和差比幅测角;(2)计算实际的天线方向图与理想的天线方向图的相位误差角;(3)给出求解实际的天线系统的鉴角曲线的斜率K的优化模型;(4)根据第m个距离单元的第n个脉冲的和通道数据、差通道数据,计算第m个距离单元第n脉冲的散射点目标真实角度;(5)在第m个距离单元中,将具有相同散射点目标真实角度的所有脉冲中,每个脉冲的和通道数据进行非相干累加,得到该散射点目标的幅度值,进而得到所有散射点目标的幅度值,即实现对空间散射点目标及所在场景的前视成像。
-
交易信息
- 意向交易额 面议
- 挂牌时间 2017/12/19
- 委托机构 西安电子科技大学
- 联系人姓名 王小刚
- 联系人电话 15802954800
- 联系人邮箱 745490733@qq.com
- 分享至:


461
2018/08/25
咨询成果
发布成果