您当前的位置:成果库 > 一种基于语音识别的智能风扇
基本信息
- 成果类型 高等院校
- 委托机构 西安电子科技大学
- 成果持有方 西安电子科技大学
- 行业领域 智能家居
- 项目名称 一种基于语音识别的智能风扇
- 知识产权 发明专利
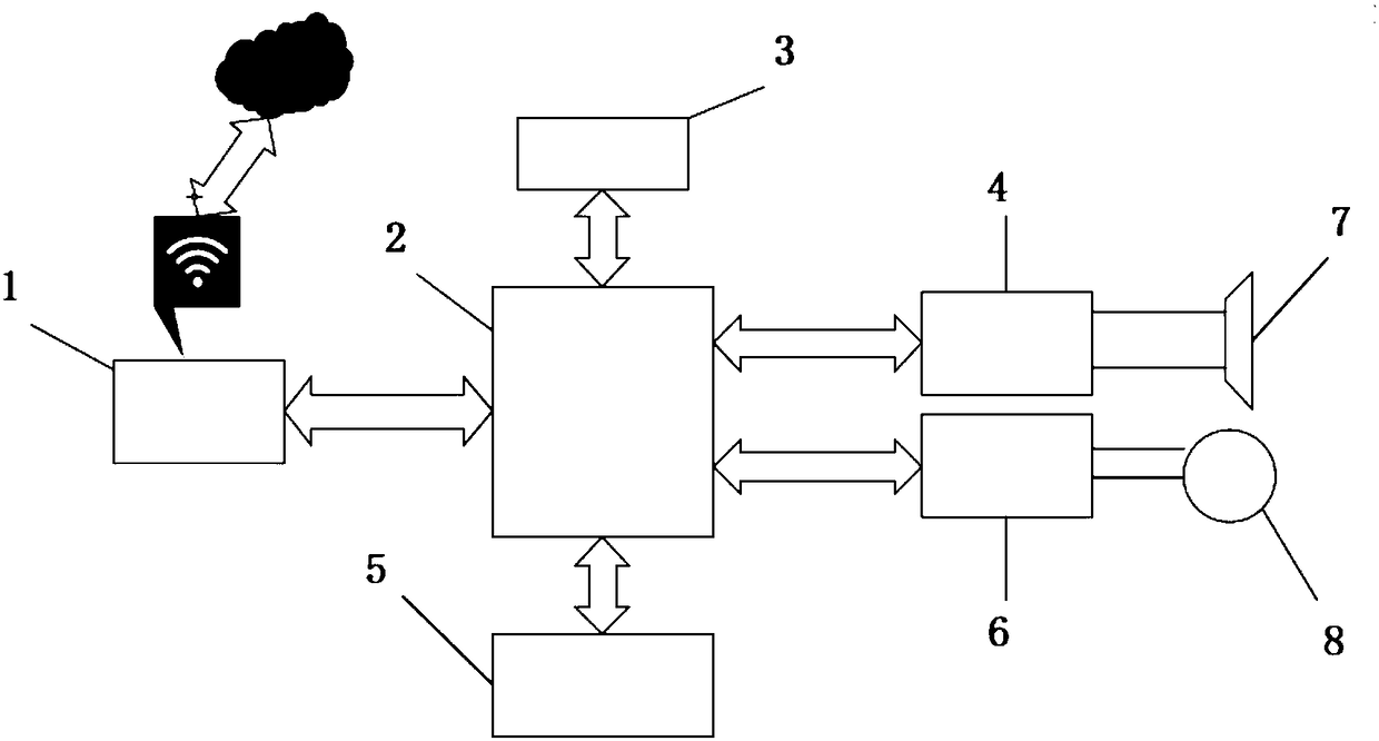
- 项目简介 本实用新型公开了一种基于语音识别的智能风扇,包括语音识别模块、控制器、显示屏及风扇本体,语音识别模块的输出端与控制器的输入端相连接,控制器的输出端与显示屏及风扇本体中电机的电机驱动器相连接,该风扇能够通过非接触的方式进行控制。
-
交易信息
- 意向交易额 面议
- 挂牌时间 2018/01/26
- 委托机构 西安电子科技大学
- 联系人姓名 王小刚
- 联系人电话 15802954800
- 联系人邮箱 745490733@qq.com
- 分享至:


457
2018/08/17
咨询成果
发布成果