您当前的位置:成果库 > 基于改进Radon变换与多帧联合处理的目标检测方法
基本信息
- 成果类型 高等院校
- 委托机构 西安电子科技大学
- 成果持有方 西安电子科技大学
- 行业领域 数据分析处理
- 项目名称 基于改进Radon变换与多帧联合处理的目标检测方法
- 知识产权 发明专利
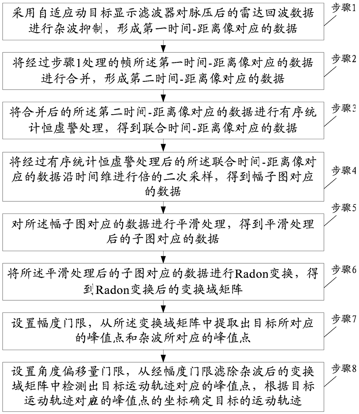
- 项目简介 本发明实施例提供一种基于改进Radon变换与多帧联合处理的目标检测方法,以抑制杂波和消除虚假航迹,实现低速微弱目标的有效检测。该方法包括以下步骤:采用滤波器对雷达回波数据进行杂波抑制,形成第一时间‑距离像对应的数据;将第一时间‑距离像对应的数据进行合并,形成第二时间‑距离像对应的数据;将第二时间‑距离像对应的数据进行处理,得到联合时间‑距离像对应的数据;将联合时间‑距离像对应的数据进行N倍的二次采样;对N幅子图对应的数据进行平滑处理,得到;将进行Radon变换;设置幅度门限,设置角度偏移量门限,变换域矩阵中检测出目标运动轨迹对应的峰值点,根据目标运动轨迹对应的峰值点的θ坐标确定目标的运动轨迹。
-
交易信息
- 意向交易额 面议
- 挂牌时间 2018/02/02
- 委托机构 西安电子科技大学
- 联系人姓名 王小刚
- 联系人电话 15802954800
- 联系人邮箱 745490733@qq.com
- 分享至:


495
2018/08/16
咨询成果
发布成果